有限空间作业票-智达安实景式应急管理平台
智达安实景式应急管理平台
  • 首页
  • 隐患排查
    • 冶金企业
    • 加油加气站
    • 化工危化单位
    • 有限空间
    • 机械制造
    • 粉尘涉爆
    • 非煤矿山
    • 全部企业适用
  • 各类台账
  • 操作规程
  • 标准规范
  • 法律法规
  • 规章制度
  • 信息公开
  • 合作单位
    • 登录
      注册
      找回密码
  • 首页
  • 隐患排查
    • 冶金企业
    • 加油加气站
    • 化工危化单位
    • 有限空间
    • 机械制造
    • 粉尘涉爆
    • 非煤矿山
    • 全部企业适用
  • 各类台账
  • 操作规程
  • 标准规范
  • 法律法规
  • 规章制度
  • 信息公开
  • 合作单位
登录
注册
找回密码
  • 首页
  • 各类台账
  • 正文

有限空间作业票

Yangsen2的头像-智达安实景式应急管理平台钻石会员
Yangsen2等级-LV6-智达安实景式应急管理平台
4个月前发布
关注私信
9014

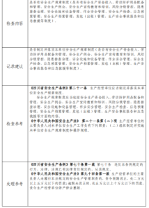
  此处内容已隐藏,黄金会员可见
  请登录后查看特权

 

© 版权声明
文章版权归作者所有,未经允许请勿转载。
THE END
各类台账
喜欢就支持一下吧
点赞14 分享
QQ空间微博QQ好友海报分享复制链接
收藏

上一篇

据四川省条例查资料

下一篇

无更多文章
相关推荐
    安全教育培训档案-智达安实景式应急管理平台

    安全教育培训档案

    Yangsen2的头像-智达安实景式应急管理平台钻石会员2年前
    494
    据四川省条例查资料-智达安实景式应急管理平台

    据四川省条例查资料

    Yangsen2的头像-智达安实景式应急管理平台钻石会员3年前
    464
    安全生产检查记录-智达安实景式应急管理平台

    安全生产检查记录

    Yangsen2的头像-智达安实景式应急管理平台钻石会员11个月前
    389
    八类特殊作业票-智达安实景式应急管理平台

    八类特殊作业票

    Yangsen2的头像-智达安实景式应急管理平台钻石会员2年前
    333
    岗位危险告知书-智达安实景式应急管理平台

    岗位危险告知书

    Yangsen2的头像-智达安实景式应急管理平台钻石会员5个月前
    304
    应急预案检查内容-智达安实景式应急管理平台

    应急预案检查内容

    Yangsen2的头像-智达安实景式应急管理平台钻石会员3个月前
    283

近期文章

  • 岗位安全责任制度
  • 中华人民共和国危险化学品安全法
  • GB50426-2026印染工厂设计规范
  • AQ2085-2025石油天然气开采重大事故隐患判定准则
  • 特种作业人员安全技术培训考核管理规定

近期评论

您尚未收到任何评论。
热门文章
全员安全生产责任制-智达安实景式应急管理平台
1168人已阅读
全员安全生产责任制
TOP1
GBT43500-2023安全管理体系-要求-智达安实景式应急管理平台
GBT43500-2023安全管理体系-要求
3年前899人已阅读
TOP2
安全培训工作制度-智达安实景式应急管理平台
安全培训工作制度
3年前786人已阅读
TOP3
GBT50010-2010混凝土结构设计标准2024版-智达安实景式应急管理平台
GBT50010-2010混凝土结构设计标准2024版
2年前702人已阅读
TOP4
接地(含二次):金属部分、设施设备等-智达安实景式应急管理平台
接地(含二次):金属部分、设施设备等
3年前619人已阅读
TOP5
气体检测   报警-智达安实景式应急管理平台
气体检测 报警
3年前601人已阅读
TOP6
最新文章

1生产经营单位应当建立的制度-202601版

Yangsen2的头像-智达安实景式应急管理平台钻石会员4小时前
¥200418

2GB12801-2025生产过程安全基本要求

Yangsen2的头像-智达安实景式应急管理平台钻石会员17小时前
210

3GB4053.1-2025固定式金属梯及平台安全要求 第1部分

Yangsen2的头像-智达安实景式应急管理平台钻石会员18小时前
153

4GB4053.2-2025固定式金属梯及平台安全要求 第2部分

Yangsen2的头像-智达安实景式应急管理平台钻石会员18小时前
125

5GB4053.3-2025固定式金属梯及平台安全要求 第3部分

Yangsen2的头像-智达安实景式应急管理平台钻石会员18小时前
111

6金属设备 防静电 接地 跨接

Yangsen的头像-智达安实景式应急管理平台钻石会员18小时前
246

归档

  • 2026 年 1 月
  • 2025 年 12 月
  • 2025 年 11 月
  • 2025 年 10 月
  • 2025 年 9 月
  • 2025 年 8 月
  • 2025 年 7 月
  • 2025 年 6 月
  • 2025 年 5 月
  • 2025 年 4 月
  • 2025 年 3 月
  • 2025 年 2 月
  • 2025 年 1 月
  • 2024 年 12 月
  • 2024 年 11 月
  • 2024 年 10 月
  • 2024 年 9 月
  • 2024 年 8 月
  • 2024 年 7 月
  • 2024 年 6 月
  • 2024 年 5 月
  • 2024 年 4 月
  • 2024 年 3 月
  • 2024 年 2 月
  • 2024 年 1 月
  • 2023 年 12 月
  • 2023 年 11 月
  • 2023 年 10 月
  • 2023 年 9 月
  • 2023 年 8 月
  • 2023 年 7 月
  • 2023 年 6 月

分类

  • 信息公开
  • 全部企业适用
  • 冶金企业
  • 加油加气站
  • 化工危化单位
  • 各类台账
  • 合作单位
  • 操作规程
  • 有限空间
  • 机械制造
  • 标准规范
  • 法律法规
  • 粉尘涉爆
  • 规章制度
  • 非煤矿山

免责声明 服务协议 关于我们 投稿邮箱:852433692@qq.com

Copyright © 2023 · 智达安安全平台 · 蜀ICP备2023012259号-1.

智达安实景式应急管理平台
登录
没有账号?立即注册
手机号
验证码
注册
已有账号,立即登录
设置用户名
手机号
验证码
设置密码
注册即表示同意用户协议