排序
八类特殊作业票
1689304623-0安全作业票的管理.doc下载doc文件43.5K 1689304652-吊装作业票.doc下载doc文件47.0K 1689304667-动火作业票.doc下载doc文件50.0K 1689304675-动土作业票.doc下载doc文件37.0K...
事故隐患排查治理通报记录
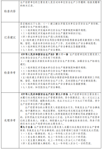
事故隐患排查治理情况、通报记录的主要内容建议 主要记录:1、生产经营单位主要负责人每季度不少于一次的安全带队检查,其他检查频次按本单位规章制度的规定进行;安全生产管理人员应当每日按...














